-
Describing and Modelling Stem Form of Tropical Tree Species with Form Factor: A Comprehensive Review -
Hydrologic Perturbation Is a Key Driver of Tree Mortality in Bottomland Hardwood Wetland Forests of North Carolina, USA -
Dispersion of Boletus-Type Spores Within and Beyond Beech Forest -
Forest Soil Microbiomes: A Review of Key Research from 2003 to 2023 -
Impact of Thermal Treatment and Accelerated Aging on the Chemical Composition, Morphology, and Properties of Spruce Wood
Journal Description
Forests
Forests
is an international, peer-reviewed, open access journal on forestry and forest ecology published monthly online by MDPI.
- Open Access— free for readers, with article processing charges (APC) paid by authors or their institutions.
- High Visibility: indexed within Scopus, SCIE (Web of Science), Ei Compendex, GEOBASE, PubAg, AGRIS, PaperChem, and other databases.
- Journal Rank: JCR - Q1 (Forestry) / CiteScore - Q1 (Forestry)
- Rapid Publication: manuscripts are peer-reviewed and a first decision is provided to authors approximately 16.2 days after submission; acceptance to publication is undertaken in 2.4 days (median values for papers published in this journal in the second half of 2024).
- Recognition of Reviewers: reviewers who provide timely, thorough peer-review reports receive vouchers entitling them to a discount on the APC of their next publication in any MDPI journal, in appreciation of the work done.
- Testimonials: See what our editors and authors say about Forests.
Impact Factor:
2.4 (2023);
5-Year Impact Factor:
2.7 (2023)
Latest Articles
Comparison of LiDAR Operation Methods for Forest Inventory in Korean Pine Forests
Forests 2025, 16(4), 643; https://doi.org/10.3390/f16040643 (registering DOI) - 7 Apr 2025
Abstract
Precise forest inventory is the key to sustainable forest management. LiDAR technology is widely applied to tree attribute extraction. Therefore, this study compared DBH and tree height derived from Handheld Mobile Laser Scanning (HMLS), Airborne Laser Scanning (ALS), and Integrated ALS and HMLS
[...] Read more.
Precise forest inventory is the key to sustainable forest management. LiDAR technology is widely applied to tree attribute extraction. Therefore, this study compared DBH and tree height derived from Handheld Mobile Laser Scanning (HMLS), Airborne Laser Scanning (ALS), and Integrated ALS and HMLS and determined the applicability of integrating HMLS and ALS scanning methods to estimate individual tree attributes such as diameter at breast height (DBH) and tree height in pine forests of South Korea. There were strong correlations for DBH at the individual tree level (r > 0.95; p < 0.001). HMLS and Integrated ALS-HMLS achieved high accuracy for DBH estimations, showing Root Mean Squared Error (RMSE) of 1.46 cm (rRMSE 3.7%) and 1.38 cm (rRMSE 3.5%), respectively. In contrast, tree height obtained from HMLS was lower than expected, showing an RMSE of 2.85 m (12.74%) along with a bias of −2.34 m. ALS data enhanced the precision of tree height estimations, achieving a RMSE of 1.81 m and a bias of −1.24 m. However, integrating ALS and HMLS data resulted in the most precise tree height estimations resulted in a reduced RMSE to 1.43 m and biases to −0.3 m. Integrated ALS and HMLS and its advantages are a beneficial solution for accurate forest inventory, which in turn supports forest management and planning.
Full article
(This article belongs to the Special Issue Application of Remote Sensing and Geographic Information Systems for Natural Resource Management of Forest Ecosystems)
►
Show Figures
Open AccessArticle
Species-Specific Effects of Litter Management on Soil Respiration Dynamics in Urban Green Spaces: Implications for Carbon Cycling and Climate Regulation
by
Qinqin Lin, Qiaoyun Wu, Can Chen, Han Lin, Anqiang Xie, Chuanyang Jiang and Xinhui Xia
Forests 2025, 16(4), 642; https://doi.org/10.3390/f16040642 (registering DOI) - 7 Apr 2025
Abstract
The disposal of urban tree litter as waste has significant implications for material cycles, energy flows, and global climate change within urban ecosystems. However, the species-specific contributions of urban trees to atmospheric CO2 emissions through soil respiration (RS) remain
[...] Read more.
The disposal of urban tree litter as waste has significant implications for material cycles, energy flows, and global climate change within urban ecosystems. However, the species-specific contributions of urban trees to atmospheric CO2 emissions through soil respiration (RS) remain poorly understood. This study investigates the effects of litter management on RS dynamics in urban green spaces, focusing on six common species (Mangifera indica, Ficus microcarpa, Cinnamomum camphora, Bauhinia purpurea, Triadica sebifera, and Celtis sinensis) in Fuzhou, China. Three litter treatments—litter retention (CK), litter removal (RL), and litter doubling (DL)—were established to monitor monthly RS fluctuations. Results indicate that DL significantly increased RS rates, while RL reduced them. The increase in RS due to litter addition was more pronounced than the decrease caused by litter removal for most species. RS rates exhibited a unimodal seasonal pattern, peaking in summer. Furthermore, litter treatments influenced the temperature sensitivity coefficient (Q10), with F. microcarpa showing the highest average Q10 (4.16) and M. indica the lowest (1.88). This study underscores the critical role of litter input in modulating RS in urban green spaces and highlights the joint but asymmetric effects of soil temperature and moisture on RS dynamics.
Full article
(This article belongs to the Section Urban Forestry)
►▼
Show Figures

Figure 1
Open AccessArticle
Seasonal and Spatial Patterns of Bird Communities in a Highly Disturbed Atlantic Riparian Corridor
by
Joel Neves, Luís Reino, João Faria and Joana Santana
Forests 2025, 16(4), 641; https://doi.org/10.3390/f16040641 (registering DOI) - 7 Apr 2025
Abstract
Land use changes pose major threats to ecosystems, particularly affecting vulnerable habitats, such as riparian forests. These transitional habitats play a crucial role in supporting biodiversity, particularly avian communities. Despite their recognised importance, studies on the land use effects on bird communities in
[...] Read more.
Land use changes pose major threats to ecosystems, particularly affecting vulnerable habitats, such as riparian forests. These transitional habitats play a crucial role in supporting biodiversity, particularly avian communities. Despite their recognised importance, studies on the land use effects on bird communities in the riparian corridors of southern Europe remain scarce. Here, we aimed to investigate the seasonal variation of the effects of land use on avian communities in an Atlantic riparian area in northern Portugal and whether bird assemblages can be used as bioindicators of riparian ecosystems’ quality. To achieve this, we conducted bird surveys during three periods of the birds’ life cycle: post-nuptial migration, wintering and breeding. Bird species were grouped into assemblages reflecting diet, foraging stratum, phenology and preferred habitat affinities. To analyse the effect of land use, we modelled the abundance of the respective bird assemblages with the land use gradients obtained through principal component analysis. A total of 62 bird species were identified (73% observed during post-breeding migration, 77% in winter and 68% during breeding). Among these, 45 species (73%) were residents, while 17 species (27%) were short- or long-distance migrants. All bird assemblages showed seasonal differences in species richness, with the exception of granivores, forest species, resident, ground- and understorey foragers, and in abundance, with the exception of invertivores, farmland birds and tree foragers. The predicted abundances of farmland birds, ground-feeding birds and granivores often showed positive associations with gradients reflecting anthropogenic land uses (e.g., farmlands and acacia stands) and negative relationships with natural land uses (e.g., deciduous riparian forests, pine and oakwood). Conversely, invertivores’ and tree foragers’ abundances were positively related to natural land uses and negatively related to anthropogenic ones. Furthermore, we highlight the negative effects of exotic tree species on the bird community and the effects caused by adjacent land uses on riparian habitats. Our results are consistent with studies showing that the grouping of birds by functional characteristics can serve as an indicator of disturbance in riparian corridors.
Full article
(This article belongs to the Section Forest Biodiversity)
►▼
Show Figures

Figure 1
Open AccessArticle
Exploration of Suitable Spectral Bands and Indices for Forest Fire Severity Evaluation Using ZY-1 Hyperspectral Data
by
Xinyu Hu, Feng Jiang, Xianlin Qin, Shuisheng Huang, Fangxin Meng and Linfeng Yu
Forests 2025, 16(4), 640; https://doi.org/10.3390/f16040640 (registering DOI) - 7 Apr 2025
Abstract
Satellite remote sensing has been widely recognized as an effective tool for estimating fire severity. Existing indies predominantly rely on broad-spectrum multispectral data, limiting the ability to elucidate the intricate relationship between fire severity and spectral response. To address this challenge, the optimal
[...] Read more.
Satellite remote sensing has been widely recognized as an effective tool for estimating fire severity. Existing indies predominantly rely on broad-spectrum multispectral data, limiting the ability to elucidate the intricate relationship between fire severity and spectral response. To address this challenge, the optimal spectral bands and indices for fire severity assessment were explored using ZY-1 hyperspectral data, which captured pre- and post-fire conditions of a forest fire site in Yuxi City, Yunnan Province, China. Separability contrast and threshold segmentation methods were applied to perform a sensitivity analysis on the original spectral bands and constructed indices derived from surface reflectance of the post-fire image and the pre- and post-fire image combination, respectively. The findings indicate the following: (1) The spectral bands of the post-fire image exhibited superior spectral separability and classification capabilities compared to the pre- and post-fire difference image, with the highest forest fire severity classification accuracy of 78.99% achieved at the 800 nm central wavelength. (2) The difference of normalized difference index category for the pre- and post-fire image combination outperformed the vegetation indices of the post-fire image and the other vegetation indices using the pre- and post-fire image combination, with the highest forest fire severity classification accuracy of 83.39% achieved with the combination of 2048 nm and 1106 nm central wavelength. (3) Unburned areas exhibited strong separability, facilitating effective segmentation, but burned areas showed poor separability between fire severities, particularly between low and moderate–high severity, which remains the primary limitation in fire severity assessment. In conclusion, this study advances the understanding of fire severity and spectral response by leveraging the narrow-band advantages. It aims to enhance the accuracy of satellite-based fire severity estimation, offering valuable technical guidance and theoretical insights for assessing forest fire impacts and vegetation recovery.
Full article
(This article belongs to the Section Natural Hazards and Risk Management)
►▼
Show Figures

Figure 1
Open AccessArticle
Role of Stand Density in Shaping Interactions and Growth Strategies of Dioecious Tree Species: A Case Study of Fraxinus mandshurica
by
Wei Li, Xing Wei, Qingyu Wei and Chunze Wu
Forests 2025, 16(4), 639; https://doi.org/10.3390/f16040639 (registering DOI) - 7 Apr 2025
Abstract
Stand density is a primary limiting factor affecting the accumulation of timber volume, growth, and development of trees in plantations. However, the impact of stand density on the spatial structure and developmental strategies of male and female plants in dioecious tree species remains
[...] Read more.
Stand density is a primary limiting factor affecting the accumulation of timber volume, growth, and development of trees in plantations. However, the impact of stand density on the spatial structure and developmental strategies of male and female plants in dioecious tree species remains unclear. In this study, we focused on female, male, and unknown-sex plants of Fraxinus mandshurica across four initial densities (1 m × 1 m, 1.5 m × 1.5 m, 2 m × 2 m, 3 m × 1.5 m). From 2018 to 2022, continuous observations were conducted to determine sex and growth traits (tree height, diameter at breast height, and crown width) with measurements taken annually during the peak growing season. In 2022, in the same season, we measured the morphology and nutrient contents of vegetative organs (shoots, leaves, and absorptive roots) in plants of different genders and assessed the soil properties of their rhizosphere soil. The competition intensity among female plants at high density (D4) increased significantly by 46.32% compared to low density. The gender mingling between female and male plants remained relatively stable across all densities and was greater than 0.7, and the plants occupied a sub-dominant position within their spatial structure. As density increases, the annual growth in height and crown width of female, male, and unknown-sex plants significantly decreases (p ≤ 0.05), while the annual timber volume growth of males and unknown-sex plants also experiences a significant reduction (p ≤ 0.05). Density was a primary factor affecting the ratio of the leaf area, branch thickness, diameter of the absorbing roots, and root tissue density in female and male plants. It also significantly influenced the changes in nitrogen (negatively) and phosphorus (positively) levels within the vegetative organs (p ≤ 0.05). Collectively, these changes were related to the moisture content, ammonium nitrogen, and total phosphorus levels in the rhizosphere soil. These findings emphasize the important of density and spatial structure in shaping the interactions between male and female plants, with the density influencing their growth and reproductive strategies. Research findings provide important insights into the cultivation strategies for dioecious tree species in plantations.
Full article
(This article belongs to the Section Forest Ecology and Management)
►▼
Show Figures

Figure 1
Open AccessArticle
Response of Spring Phenology to Pre-Seasonal Diurnal Warming in Deciduous Broad-Leaved Forests of Northern China
by
Shaodong Huang, Chu Chu, Qianwen Kang, Yujie Li, Yuying Liang, Rui Li and Jia Wang
Forests 2025, 16(4), 638; https://doi.org/10.3390/f16040638 (registering DOI) - 6 Apr 2025
Abstract
Preseason temperature has always been considered the most critical factor influencing vegetation phenology in the northern hemisphere. While numerous studies have examined the impact of daytime and nighttime warming on vegetation phenology in this region, the specific influence of day and night warming
[...] Read more.
Preseason temperature has always been considered the most critical factor influencing vegetation phenology in the northern hemisphere. While numerous studies have examined the impact of daytime and nighttime warming on vegetation phenology in this region, the specific influence of day and night warming on deciduous broad-leaved forests (DBFs) in Northern China, where significant temperature variations occur between day and night, remains unclear. Furthermore, the sensitivity of daytime and nighttime warming during different preseason periods to phenology has not been quantitatively understood. We analyzed GIMMS3g NDVI data from 1985 to 2015 and employed a double logistic regression model to determine the phenological start of the season (SOS) for DBF in Northern China. To control for monthly precipitation effects, we conducted partial correlation analysis between monthly mean maximum daytime temperature (Tday_max), monthly mean minimum nighttime temperature (Tnight_min), diurnal temperature variation (DTR), and SOS. Our findings over the past 31 years indicate that 75.98% of the area exhibited an advanced trend, with an overall advance of 1.7 days per decade. Interestingly, regardless of Tday_max, Tnight_min, or DTR, most areas had a preseason length of 1 month, accounting for 50.26%, 34.45%, and 44.39%, respectively. Furthermore, approximately 50.68% of the area exhibited a significant negative correlation between preseason temperature and SOS for Tday_max, 34.02% for Tnight_min, and 35.80% for DTR. It can be found that the response of the SOS advance to Tday_max in DBFs in Northern China is more obvious than that to Tnight_min and DTR. Our study revealed that the difference in day and night temperature warming on DBFs in Northern China is not pronounced. Specifically, SOS advanced by 1.8 days, 1.98 days, and 1.95 days for every 1 °C increase in Tday_max, Tnight_min, and DTR, respectively. However, it is important to note that the distribution of advanced days resulting from the warming of these three preseason temperature indicators exhibited spatial heterogeneity. Although many studies have already established the influence of various meteorological indicators on spring phenology, determining which meteorological indicators should be employed to quantify their impact on phenology in different regions and vegetation types remains a subject for further exploration and investigation in the future.
Full article
(This article belongs to the Special Issue Integrated Measurements for Precision Forestry)
►▼
Show Figures

Figure 1
Open AccessArticle
Plant Host Provenances Affect Taxonomic Composition of Root-Associated Culturable Bacteria from Tripterygium wilfordii Hook f. and Their Plant Growth Promoting Properties
by
Ping Song, Rongyu Duan, Cheng Yang, Yihui Wang, Dongdong Ma, Zhaoshou Lin, Chengzhen Wu and Lei Feng
Forests 2025, 16(4), 637; https://doi.org/10.3390/f16040637 (registering DOI) - 6 Apr 2025
Abstract
Plant-associated microbes play a crucial role in host growth, health, and stress resistance. Host plants significantly influence the assembly of their microbial communities. To examine the influence of plant provenance on bacterial composition and plant growth promoting (PGP) properties, we compared readily culturable
[...] Read more.
Plant-associated microbes play a crucial role in host growth, health, and stress resistance. Host plants significantly influence the assembly of their microbial communities. To examine the influence of plant provenance on bacterial composition and plant growth promoting (PGP) properties, we compared readily culturable bacteria isolated from the root interior and rhizosphere of Tripterygium wilfordii Hook f., a woody Chinese medicinal plant, across three provenances grown in different regions. Regardless of the host growing environment, the abundance of endophytic bacterial colonies followed the trend: Fujian provenances > Hunan provenances > Hubei provenances. A total of 227 isolates were classified into 21 genera from the root interior and 40 genera from the rhizosphere, with Pseudomonas and/or Bacillus as the dominant genera. The taxonomic composition varied across plant provenances and host growing environments. Plants from the same provenance but cultivated in different locations exhibited greater similarity in their endophytic bacterial composition. The majority of the assayed strains displayed one or more PGP traits. Local plants harbored a higher proportion of PGP strains than non-local plants. Our findings indicate that plant provenance significantly influences the composition of root-associated culturable bacteria, particularly endophytic communities. Plants in their native environments may recruit PGP bacteria to enhance their fitness.
Full article
(This article belongs to the Section Forest Ecophysiology and Biology)
►▼
Show Figures

Figure 1
Open AccessArticle
The Effects of Different Moso Bamboo Densities on the Physiological Growth of Indocalamus latifolius Cultivated in Moso Bamboo Forests
by
Huijing Ni, Jiancheng Zhao and Zhenya Yang
Forests 2025, 16(4), 636; https://doi.org/10.3390/f16040636 (registering DOI) - 5 Apr 2025
Abstract
Cultivating Indocalamus latifolius in moso bamboo (Phyllostachys edulis) forests is a technique in a compound economical and ecological agroforestry system. However, the impacts of different moso bamboo densities on the physiological growth of I. latifolius remain unclear. The aim of
[...] Read more.
Cultivating Indocalamus latifolius in moso bamboo (Phyllostachys edulis) forests is a technique in a compound economical and ecological agroforestry system. However, the impacts of different moso bamboo densities on the physiological growth of I. latifolius remain unclear. The aim of this study was to elucidate the adaptation mechanism of I. latifolius to the environment in forests with different moso bamboo densities. One-year-old I. latifolius seedlings were planted in moso forests with four different densities (CK: 0 plants·ha−1; T1: 1050 plants·ha−1; T2: 2100 plants·ha−1; T3: 3150 plants·ha−1) for two years. The biomass and contents of nitrogen (N), phosphorus (P), potassium (K), starch (ST), and soluble sugars (SSs) in old leaves, new leaves, stems, rhizomes and roots of I. latifolius, as well as leaf functional traits [leaf length (LL), leaf width (LW), leaf thickness (LT), leaf area (LA), specific leaf area (SLA), and leaf tissue density (LTD)] and root morphology [root surface area (RSA), root length (RL), root diameter (RD), and specific root length (SRL)] were measured. With the increase in moso bamboo density, the biomass of various organs of I. latifolius showed a trend of first increasing and then decreasing, and all reached the highest level under treatment T1. Compared with the CK, treatments T1, T2, and T3 significantly increased the LL, LW, LT, LA, RL, RSA, RD, and length ratio of thicker roots (diameter > 2 mm) of I. latifolius, while significantly decreasing the SRL, SLA, and length ratio of finer roots (diameter ≤ 0.2 mm). Treatments T1, T2, and T3 significantly reduced the N content in the stems and rhizomes, the P content in the old leaves, and the SS content in the new leaves, and they increased the P content and K content in new leaves, stems, rhizomes, and roots; the N content in roots; and the starch contents in old leaves and new leaves. Treatment T1 significantly increased the N content in old leaves and the SS contents and the SS/ST of old leaves, roots, and rhizomes, and it decreased the N content in new leaves and the ST contents in roots, rhizomes and stems. Our results indicated that moso bamboo forests with low density can effectively promote the growth of I. latifolius in the forest. I. latifolius adapts to the shading and the root competition of moso bamboo by expanding the leaf area and promoting root growth. In this process, it supports the morphological plasticity of leaves and roots through the mechanisms of reabsorbing P and K and the directional transportation of photosynthetic products.
Full article
(This article belongs to the Special Issue Ecological Functions of Bamboo Forests: Research and Application—2nd Edition)
►▼
Show Figures

Figure 1
Open AccessArticle
MFCPopulus: A Point Cloud Completion Network Based on Multi-Feature Fusion for the 3D Reconstruction of Individual Populus Tomentosa in Planted Forests
by
Hao Liu, Meng Yang, Benye Xi, Xin Wang, Qingqing Huang, Cong Xu and Weiliang Meng
Forests 2025, 16(4), 635; https://doi.org/10.3390/f16040635 (registering DOI) - 5 Apr 2025
Abstract
The accurate point cloud completion of individual tree crowns is critical for quantifying crown complexity and advancing precision forestry, yet it remains challenging in dense plantations due to canopy occlusion and LiDAR limitations. In this study, we extended the scope of conventional point
[...] Read more.
The accurate point cloud completion of individual tree crowns is critical for quantifying crown complexity and advancing precision forestry, yet it remains challenging in dense plantations due to canopy occlusion and LiDAR limitations. In this study, we extended the scope of conventional point cloud completion techniques to artificial planted forests by introducing a novel approach called Multi−feature Fusion Completion of Populus (MFCPopulus). Specifically designed for Populus Tomentosa plantations with uniform spacing, this method utilized a dataset of 1050 manually segmented trees with expert−validated trunk−canopy separation. Key innovations include the following: (1) a hierarchical adversarial framework that integrates multi−scale feature extraction (via Farthest Point Sampling at varying rates) and biologically informed normalization to address trunk−canopy density disparities; (2) a structural characteristics split−collocation (SCS−SCC) strategy that prioritizes crown reconstruction through adaptive sampling ratios , achieving a 94.5% canopy coverage in outputs; (3) a cross−layer feature integration enabling the simultaneous recovery of global contours and a fine−grained branch topology. Compared to state−of−the−art methods, MFCPopulus reduced the Chamfer distance variance by 23% and structural complexity discrepancies ( ) by 33% (mean, 0.12), while preserving species−specific morphological patterns. Octree analysis demonstrated an 89−94% spatial alignment with ground truth across height ratios (HR = 1.25−5.0). Although initially developed for artificial planted forests, the framework generalizes well to diverse species, accurately reconstructing 3D crown structures for both broadleaf (Fagus sylvatica, Acer campestre) and coniferous species (Pinus sylvestris) across public datasets, providing a precise and generalizable solution for cross−species trees’ phenotypic studies.
Full article
(This article belongs to the Section Forest Inventory, Modeling and Remote Sensing)
Open AccessArticle
Physiological and Biochemical Measurements Reveal How Styrax japonica Seedlings Response to Flooding Stress
by
Gaoyuan Zhang, Jinghan Dong, Chao Han, Zemao Liu, Jianbing Liu and Fangyuan Yu
Forests 2025, 16(4), 634; https://doi.org/10.3390/f16040634 (registering DOI) - 5 Apr 2025
Abstract
This study investigated the physiological and biochemical responses of Styrax japonica Sieb. et Zucc. seedlings to normal water and nutrient management (control group, CK), waterlogging (root submerged, T1), and partial submergence (partial stem submergence, T2) over a period of 25 days. Measurements of
[...] Read more.
This study investigated the physiological and biochemical responses of Styrax japonica Sieb. et Zucc. seedlings to normal water and nutrient management (control group, CK), waterlogging (root submerged, T1), and partial submergence (partial stem submergence, T2) over a period of 25 days. Measurements of root activity, malondialdehyde (MDA) content, hydrogen peroxide (H2O2) content, antioxidant enzyme (SOD, POD, and CAT), and anaerobic respiratory enzyme (LDH, ADH, and PDC) activities were conducted every 5 days. The results showed the following: the seedlings of the control group maintained high root activity and low oxidative damage levels throughout the experiment; under T1 treatment, root activity initially increased but declined, while MDA and H2O2 content gradually increased; T2 seedlings showed little change initially, but root activity briefly increased at Day 20 before rapidly declining. Regarding the antioxidant system, the control group had the highest SOD activity, while seedlings under T1 and T2 treatments exhibited compensatory upregulation of CAT and POD activities (from Day 15 to 20). Additionally, under waterlogging stress, LDH and ADH activities significantly increased, reflecting the activation of anaerobic metabolic pathways, while PDC content continuously decreased, indicating that low-oxygen stress induced the accumulation of LDH and ADH but reduced ethanol fermentation. PCA revealed that the first two principal components explained 61.53% of the total variation, with PC1 (45.76%) reflecting the contrasting relationship between the activation of anaerobic metabolism (increased ADH and LDH activity) and decreased root activity under waterlogging stress, while PC2 (15.77%) primarily captured the responses of oxidative damage (increased MDA) and corresponding antioxidant defense (upregulated CAT and POD activities). Overall, S. japonica seedlings adapt to short-term waterlogging stress by regulating anaerobic respiration and antioxidant systems, but prolonged stress leads to a continued increase in H2O2 and a decline in antioxidant enzyme activities. This study provides experimental evidence and theoretical support for understanding the waterlogging tolerance mechanisms of S. japonica. This experiment provides important information on the adaptive mechanisms of plants under waterlogging stress.
Full article
(This article belongs to the Section Forest Ecophysiology and Biology)
►▼
Show Figures

Figure 1
Open AccessArticle
Interspecific Responses to Fire in a Mixed Forest Reveal Differences in Seasonal Growth
by
Jesús Efrén Gutiérrez-Gutiérrez, José Alexis Martínez-Rivas, Andrea Cecilia Acosta-Hernández, Felipa de Jesús Rodríguez-Flores and Marín Pompa-García
Forests 2025, 16(4), 633; https://doi.org/10.3390/f16040633 (registering DOI) - 5 Apr 2025
Abstract
Despite recurring episodes of fire exacerbated by climate change, post-fire dynamics in trees remain to be fully understood. In a mixed forest in northern Mexico that experiences frequent fires, we aimed to determine how tree growth responds to surface fire by examining earlywood
[...] Read more.
Despite recurring episodes of fire exacerbated by climate change, post-fire dynamics in trees remain to be fully understood. In a mixed forest in northern Mexico that experiences frequent fires, we aimed to determine how tree growth responds to surface fire by examining earlywood (EW) and latewood (LW) responsiveness, as well as their connection with canopy activity, using UAV-acquired NDVI data. We compared EW and LW growth from mini cores of burned and unburned trees (n = 100) across four species, correlating this with NDVI data from 33 UAV monthly flights at the individual tree level from 2021 to 2023. Our results identified Quercus durifolia Seemen as the species that presented the highest growth following exposure to surface fire. Arbutus arizonica (A. Gray) Sarg. was the species most affected by fire in terms of EW production immediately after burning but showed benefits in subsequent summers. Juniperus deppeana Steud. demonstrated adaptive plasticity by responding more quickly to fire, with notable growth in EW. Pinus engelmannii Carrière responded in 2023, and its NDVI was associated to the least extent with seasonal growth. Thus, there is an evident seasonal response in trees subjected to low-intensity fire, which can act to shape the stand habitat. However, there is a divergence in response between broadleaf and evergreen species that could be attributed to fire-adaptive traits and hydraulic strategies. Although combining the tree-ring data with the NDVI served to improve our understanding of the effects of fire, further research is required.
Full article
(This article belongs to the Special Issue Forest Responses to Fires)
►▼
Show Figures

Graphical abstract
Open AccessArticle
Using Environmental DNA as a Plant Health Surveillance Tool in Forests
by
Kirsty Elizabeth McLaughlin, Hadj Ahmed Belaouni, Andrew McClure, Kelly McCullough, David Craig, Joanne McKeown, Michael Andrew Stevenson, Eugene Carmichael, Johnathan Dalzell, Richard O’Hanlon, Archie Kelso Murchie and Neil Warnock
Forests 2025, 16(4), 632; https://doi.org/10.3390/f16040632 - 4 Apr 2025
Abstract
Plant pests (including pathogens) threaten forests, reduce carbon sequestration, disrupt trade, and are costly to manage. Traditionally, forest surveys involve the visual inspection of trees for symptoms of disease; however, this process is time consuming and by the time symptoms are observed, the
[...] Read more.
Plant pests (including pathogens) threaten forests, reduce carbon sequestration, disrupt trade, and are costly to manage. Traditionally, forest surveys involve the visual inspection of trees for symptoms of disease; however, this process is time consuming and by the time symptoms are observed, the disease may be widespread. New methods of surveillance are needed to help plant health authorities monitor and protect forests from disease. Previous research has shown that metabarcoding of environmental DNA (eDNA) can be used to identify plant pests. This study collected rainwater samples from five forest sites across Northern Ireland every month for a year to examine whether eDNA metabarcoding could help authorities detect plant diseases in forests. Metabarcoding of the internal transcribed spacer (ITS) region was used to determine the fungal and oomycete profile of rainwater samples that passed through the canopy of spruce, pine, oak, and ash trees, along with a non-tree field trap. In total, 65 known plant fungal and oomycete pests were detected; seven were regulated pests, and two were pests that had not been previously identified in Northern Ireland. This work demonstrates that metabarcoding of eDNA from rainwater can detect plant pests and could be used in forest surveillance programmes.
Full article
(This article belongs to the Special Issue Forest Pathogens: Detection, Diagnosis, and Control)
►▼
Show Figures

Figure 1
Open AccessArticle
Unveiling the Carbon Secrets: How Forestry Projects Transform Biomass and Soil Carbon on the Tibet Plateau
by
Man Cheng, Xia Xu, Zhixuan Chen, Yun Xiang, Yongli Wen and Xiao Wang
Forests 2025, 16(4), 631; https://doi.org/10.3390/f16040631 - 3 Apr 2025
Abstract
Afforestation is regarded as a crucial approach to enhancing terrestrial carbon sinks. Nevertheless, in ecologically fragile regions, the impacts of afforestation on carbon in biomass and soil remain highly uncertain. This study employed field investigations to explore the effects of forestry ecological projects
[...] Read more.
Afforestation is regarded as a crucial approach to enhancing terrestrial carbon sinks. Nevertheless, in ecologically fragile regions, the impacts of afforestation on carbon in biomass and soil remain highly uncertain. This study employed field investigations to explore the effects of forestry ecological projects on carbon stocks in biomass and soil within the Qinghai–Tibet Plateau, and to deeply analyze its key influencing factors. The key findings are summarized as follows: (1) The total vegetation carbon stocks of arbor forests and shrub forests (ranging from 7.7 to 24.0 Mg/ha) are 1.3–6.8 times that of grasslands (ranging from 3.5 to 6.1 Mg/ha). Afforestation-induced changes in biomass carbon are primarily attributed to the increase in carbon storage within the arbor-shrub layer, while exhibiting negligible effects on herbaceous layer carbon. (2) The soil organic carbon (SOC) stocks (0–100 cm depth) of forestland, shrubland, and grassland are 39.6–64.5 Mg/ha, 40.7–100.2 Mg/ha, and 43.1–121.9 Mg/ha, respectively. There are no significant differences in SOC stocks among shrubland, forestland, and grassland at either the 10- or 25-year development stage. The SOC stocks of 40-year-old shrubland and forestland are 1.5 and 2.3 times that of grassland, respectively. (3) For 10-year-old and 25-year-old arbor and shrub afforestation, biomass carbon increased while SOC decreased, showing a trade-off. In the case of 40- year-old afforestation, both biomass carbon and SOC increased synergistically. (4) Results from the random forest analysis indicate that the understory herbaceous diversity in this region has a significant impact on biomass carbon sequestration, and that soil total nitrogen, ammonium nitrogen, and nitrate nitrogen determine SOC sequestration. (5) Partial least squares analysis further demonstrates that afforestation promotes the retention of SOC stocks by increasing soil nutrients (especially nitrogen and nitrogen availability). Afforestation in alpine and arid regions, especially 40-year shrub afforestation, holds great carbon sequestration potential. The supplementation of soil nitrogen and phosphorus can enhance the carbon sequestration of this system.
Full article
(This article belongs to the Special Issue Effect of Vegetation Restoration on Forest Soil)
►▼
Show Figures

Figure 1
Open AccessArticle
Genome-Wide Identification of Phenylacetaldehyde Reductase Genes and Molecular Docking Simulation Study of OePAR1 in Olives
by
Yutong Fan, Qizhen Cui, Shuyuan Li, Yufei Li, Gang Yi, Chenhe Wang, Qingqing Liu, Jianguo Zhang and Guodong Rao
Forests 2025, 16(4), 630; https://doi.org/10.3390/f16040630 - 3 Apr 2025
Abstract
Hydroxytyrosol is a natural phenolic compound found in olives. Phenylacetaldehyde reductase (PAR) is a key enzyme in the final step of the hydroxytyrosol biosynthesis pathway in olives. However, genome-wide studies on the PAR gene family in olives have not been reported. In this
[...] Read more.
Hydroxytyrosol is a natural phenolic compound found in olives. Phenylacetaldehyde reductase (PAR) is a key enzyme in the final step of the hydroxytyrosol biosynthesis pathway in olives. However, genome-wide studies on the PAR gene family in olives have not been reported. In this study, 21 genes were identified through a genome-wide analysis. Phylogenetic analysis classified these genes into three subgroups: PAR, CCR (Cinnamoyl-CoA reductase), and DFR (Dihydroflavonol 4-reductase). Expression pattern analysis suggested that genes within these subfamilies may play crucial roles in the biosynthesis of polyphenols, lignin, and anthocyanins, respectively. Three-dimensional structural modeling and molecular docking of the OePAR1 revealed that hydrogen bonds, hydrophobic interactions, and π–π stacking interactions collectively influence the affinity between PAR and its substrates. Residues at the active site form hydrogen bonds, with variations contributing to substrate specificity. The substrate with the strongest affinity for OePAR1 was identified as 3,4-dihydroxyphenylacetaldehyde (3, 4-DHPAA), with a binding energy of −4.98 kcal/mol, in agreement with previous enzymatic activity validation. Subcellular localization studies revealed that OePAR1 is localized to the chloroplast. This study provides essential insights into the biological functions of OePARs in olives and lays the groundwork for enhancing olive oil quality through genetic engineering.
Full article
(This article belongs to the Section Genetics and Molecular Biology)
►▼
Show Figures

Figure 1
Open AccessArticle
Characteristics and Controlling Factors of Nutrient Resorption in Populus euphratica Oliv Across Various Environments
by
Jiahui Zhu, Peijun Shi, Zhonglin Xu and Yao Wang
Forests 2025, 16(4), 629; https://doi.org/10.3390/f16040629 - 3 Apr 2025
Abstract
Populus euphratica Oliv, a representative species in arid ecosystems, serves vital ecological functions, including windbreak, sand stabilization and carbon sequestration. Investigating its nutrient resorption mechanisms is important for elucidating plant adaptation and growth strategies in nutrient-deficient environments. This study selected thirty sampling sites
[...] Read more.
Populus euphratica Oliv, a representative species in arid ecosystems, serves vital ecological functions, including windbreak, sand stabilization and carbon sequestration. Investigating its nutrient resorption mechanisms is important for elucidating plant adaptation and growth strategies in nutrient-deficient environments. This study selected thirty sampling sites in Xinjiang across different locations and collected Populus euphratica leaves. Correlation analysis, regression analysis and redundancy analysis (RDA) were employed to assess the characteristics of nutrient resorption in Populus euphratica and their driving factors. We determined the leaf nitrogen (N) and phosphorus (P) concentrations in plants and then calculated the N:P ratio, nitrogen resorption efficiency (NRE) and phosphorus resorption efficiency (PRE). The results of the correlation analysis indicated that the NRE was not significantly correlated with the N and P contents or the N:P ratio in green leaves but was significantly related to those in senescent leaves. In contrast, the PRE was negatively correlated with the P content in the senescent leaves. The NRE:PRE ratio was positively correlated with the N in the green leaves and the P in the senescent leaves but negatively related to the N:P ratio in the senescent leaves. Nutrient resorption efficiency appeared to change with varying environments. Regression analysis revealed that both the NRE:PRE ratio and the NRE were positively correlated with latitude and mean annual precipitation (MAP) but negatively correlated with altitude and mean annual temperature (MAT). However, the PRE showed a negative correlation with latitude and MAP and positive correlations with altitude and MAT. Among these factors, the contribution of the MAP was the greatest, accounting for 85.1% and thus dominating the nutrient resorption processes in Populus euphratica. This study has enhanced the understanding of nutrient resorption conservation strategy and contributes to revealing the adaptation mechanisms of Populus euphratica under stress conditions such as drought and high temperatures.
Full article
(This article belongs to the Section Forest Ecology and Management)
►▼
Show Figures

Figure 1
Open AccessArticle
Epiphytes as Environmental Bioindicators in Forest Remnants of the Pisaca Reserve: Preserving the Unique Pre-Inca Artificial Wetland of Paltas, Ecuador
by
María Ganazhapa-Plasencia, Erika Yangua-Solano, Leslye Ruiz, Rolando Andrade-Hidalgo and Ángel Benítez
Forests 2025, 16(4), 628; https://doi.org/10.3390/f16040628 - 3 Apr 2025
Abstract
Epiphytic organisms are characteristic elements of the Andean dry forest, playing a crucial role in ecosystem diversity and functionality, but they are threatened by deforestation-related factors. The diversity of epiphytic lichens and bryophytes was recorded in the Pisaca Reserve, which has an artificial
[...] Read more.
Epiphytic organisms are characteristic elements of the Andean dry forest, playing a crucial role in ecosystem diversity and functionality, but they are threatened by deforestation-related factors. The diversity of epiphytic lichens and bryophytes was recorded in the Pisaca Reserve, which has an artificial pond locally known as “Laguna Pisaca”, serving as a critical micro-watershed. This pond provides water services to the city of Catacocha, motivating local communities to protect its biodiversity. In each zone (low, middle and high), 10 plots of 5 × 5 m were established, where the presence and coverage of lichens and bryophytes were sampled in 4 trees per plot (120 trees). Richness and diversity (Shannon–Weaver and Simpson indices) were calculated. Generalized linear models (GLM) were used to analyze the effect of the zone on richness and diversity, and multivariate analysis was used to analyze species composition. A total of 90 species were recorded (65 lichens and 25 bryophytes), distributed in three zones: 74 in the high, 67 in the low and 41 in the middle zone. Species richness and composition showed significant variations in relation to the three zones, influenced by forest structure, small altitudinal changes and forests disturbance. The forests of the Pisaca Reserve harbor a great diversity of lichens and epiphytic bryophytes, which serve as refuges for biodiversity in the Andean dry montane forest of South Ecuador.
Full article
(This article belongs to the Special Issue The Role of Bryophytes and Lichens in Forest Ecosystem Dynamics)
►▼
Show Figures

Figure 1
Open AccessArticle
Identification of the Nut Rot Pathogen Affecting Castanopsis carlesii Based on Morphological and Phylogenetic Analyses
by
Yicheng Li, Aining Li and Ning Jiang
Forests 2025, 16(4), 627; https://doi.org/10.3390/f16040627 - 3 Apr 2025
Abstract
In recent years, Castanopsis carlesii, a keystone species in southern China’s forest ecosystems with high ecological and economic importance, has faced growing challenges from severe nut rot diseases. Gnomoniopsis (Gnomoniaceae, Diaporthales, Sordariomycetes, Ascomycota) represents a significant fungal genus that causes leaf spots,
[...] Read more.
In recent years, Castanopsis carlesii, a keystone species in southern China’s forest ecosystems with high ecological and economic importance, has faced growing challenges from severe nut rot diseases. Gnomoniopsis (Gnomoniaceae, Diaporthales, Sordariomycetes, Ascomycota) represents a significant fungal genus that causes leaf spots, branch cankers, and fruit rot diseases. In this study, rotten nuts of C. carlesii were collected from Fujian Province, and fungal isolates were obtained using the tissue isolation method. Morphological characterization and molecular phylogenetic analysis, based on the combined sequences of the internal transcribed spacer region of rDNA (ITS), the translation elongation factor 1-alpha (tef1) gene, and the partial beta-tubulin (tub2) gene were used to identify these isolates. As a result, new isolates from diseased nuts of C. carlesii formed a distinct clade with Gnomoniopsis, and morphologically differentiated from the other species; hence, G. flava sp. nov. is proposed herein. Furthermore, pathogenicity tests involving three isolates of G. flava were conducted on healthy nuts of C. carlesii, confirming its role as the causal agent of this new plant disease. This study not only advances our understanding of species diversity within Gnomoniopsis but also lays the groundwork for developing control strategies for C. carlesii nut rot disease.
Full article
(This article belongs to the Special Issue Pathogenic Fungi in Forest)
►▼
Show Figures

Figure 1
Open AccessArticle
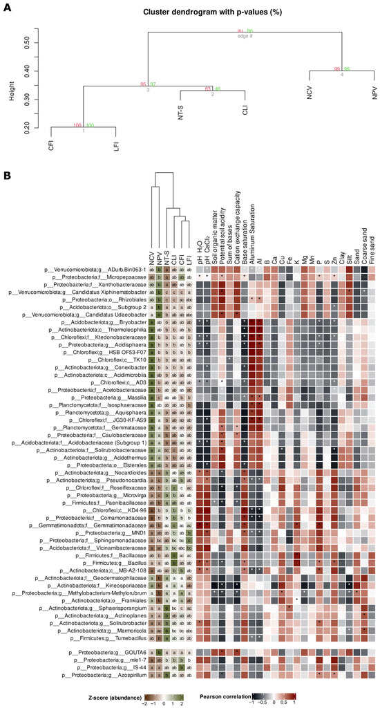
Revealing the Bacteriome in Crop–Livestock–Forest Integration Systems in the Cerrado of MATOPIBA, Brazil
by
Michelli Inácio Gonçalves Funnicelli, Natália Sarmanho Monteiro Lima, Camila Cesário Fernandes Sartini, Eliana Gertrudes de Macedo Lemos, Raimundo Bezerra de Araújo Neto, Henrique Antunes de Souza, José Oscar Lustosa de Oliveira Junior, Edvaldo Sagrilo, Flavio Favaro Blanco, Hosana Aguiar de Freitas Andrade, Daiane Conceição de Sousa, Maria Laiane do Nascimento Silva, Luiz Fernando Carvalho Leite, Paulo Sarmanho da Costa Lima and Daniel Guariz Pinheiro
Forests 2025, 16(4), 626; https://doi.org/10.3390/f16040626 (registering DOI) - 2 Apr 2025
Abstract
Sustainable agriculture relies on effective soil management, making it crucial to assess soil health, especially in areas of agricultural expansion, such as the Cerrado in the MATOPIBA region. Sustainable strategies, such as integrated production systems (crop–livestock–forestry), are essential to mitigate these impacts. However,
[...] Read more.
Sustainable agriculture relies on effective soil management, making it crucial to assess soil health, especially in areas of agricultural expansion, such as the Cerrado in the MATOPIBA region. Sustainable strategies, such as integrated production systems (crop–livestock–forestry), are essential to mitigate these impacts. However, little is known about the effects of these systems on soil microbial communities. The objective of this study was to evaluate bacterial communities associated with soils under different integrated production systems in the MATOPIBA region. Soil samples from the 0–10 cm depth layer were collected from the following land use systems: (i) native Cerrado vegetation (NCV), (ii) native Babassu forest (NPV), (iii) no-tillage soybean—regional standard system (NT-S), (iv) crop–forest integration (CFI), (v) crop–livestock integration (CLI), and (vi) livestock–forest integration (LFI). We measured chemical properties and bacterial communities using next-generation sequencing (NGS) of the V3-V4 hypervariable region of the 16S rRNA gene. The results revealed that the integration systems (CFI, CLI, and LFI) resulted in changes in soil chemical properties, which contributed to the modulation of the bacterial communities. The most abundant taxa in integrated production systems shows a positive correlation with soil pH and phosphorus content. Members of the Nitrosomonadaceae and Sphingomonadaceae families are more related to integrated production systems containing a forestry component (CFI and LFI), while Bacillaceae are more evident in crop–livestock integration systems (CLI).
Full article
(This article belongs to the Section Forest Soil)
►▼
Show Figures

Figure 1
Open AccessArticle
Spatial Divergence of Forestry Green Total Factor Productivity in China Under the Constraint of Carbon Emissions
by
Ansheng Huang, Zexi Xue, Ya Liu, Ruoxuan Lin and Yan Huang
Forests 2025, 16(4), 625; https://doi.org/10.3390/f16040625 - 2 Apr 2025
Abstract
In the dual-carbon context, forestry green total factor productivity (FGTFP) serves as a key indicator of the quality and efficiency of forestry development. Based on New Economic Geography Theory, this study explores FGTFP and its spatial divergence under the constraint of carbon emissions.
[...] Read more.
In the dual-carbon context, forestry green total factor productivity (FGTFP) serves as a key indicator of the quality and efficiency of forestry development. Based on New Economic Geography Theory, this study explores FGTFP and its spatial divergence under the constraint of carbon emissions. We analyzed panel data from 30 Chinese provinces between 2004 and 2022. The Directional Distance Function (DDF) model was applied to measure FGTFP, and the Global Malmquist–Luenberger (GML) model was applied to measure FGTFP’s decomposition index. The Dagum Gini coefficient was employed to analyze the degree of spatial divergence of FGTFP and identify its sources. Using Porter’s model and Sustainable Development Theory, the geo-detector was applied to examine the driving factors of FGTFP and its decomposition index. The study’s findings indicate that (1) FGTFP in China generally trended upward from 2004 to 2022, with significant heterogeneity observed at both interprovincial and regional levels; (2) Technological Improvement (TI) was the primary driver of FGTFP growth in the eastern, northeastern and central regions, while Efficiency Change (EC) was the key driver in the western region; (3) FGTFP exhibited distinct spatial divergence patterns in China, with hypervariable density as the primary source, followed by interregional differentiation, and regional differentiation contributing the least; and (4) green energy transition factors consistently showed a significant “two-factor enhancement effect” and a “non-linear enhancement trend”, while external environmental factors exhibited strong interaction effects but demonstrated a “non-linear weakening trend”. Therefore, it is essential to promote the green transformation of production modes, facilitate structural adjustments and upgrades in the forestry industry, enhance regional collaboration, and advance the “dual enhancement” of technological progress and efficiency. Additionally, leveraging regional comparative advantages will promote coordinated development.
Full article
(This article belongs to the Section Forest Ecology and Management)
►▼
Show Figures

Figure 1
Open AccessArticle
Global Warming Drives Shifts in the Suitable Habitats of Subalpine Shrublands in the Hengduan Mountains Region in China
by
Huayong Zhang, Yunyan Yu, Xiande Ji, Zhongyu Wang and Zhao Liu
Forests 2025, 16(4), 624; https://doi.org/10.3390/f16040624 - 2 Apr 2025
Abstract
Subalpine shrubland is an important vegetation type in the Hengduan Mountains region of China, and its distribution has been substantially influenced by global warming. In this research, four subalpine shrub communities in the Hengduan Mountains were selected: Rhododendron heliolepis Franch. scrub, Rhododendron flavidum
[...] Read more.
Subalpine shrubland is an important vegetation type in the Hengduan Mountains region of China, and its distribution has been substantially influenced by global warming. In this research, four subalpine shrub communities in the Hengduan Mountains were selected: Rhododendron heliolepis Franch. scrub, Rhododendron flavidum Franch. scrub, Quercus monimotricha (Hand.-Mazz.) Hand.-Mazz. scrub, and Pinus yunnanensis var. pygmaea (Hsueh ex C. Y. Cheng, W. C. Cheng & L. K. Fu) Hsueh scrub. A MaxEnt model was used to assess the suitable habitats and their primary drivers of four subalpine shrublands in China under different climate scenarios. Our results indicate the following: (1) The suitable habitat areas of the four subalpine shrublands exhibit a predominant distribution within the Hengduan Mountains region, with small populations in the Himalayas and Wumeng Mountain. Temperature and precipitation are identified as the primary drivers influencing the suitable habitat areas of the four subalpine shrublands, and the temperature factor is more influential than the precipitation factor. Furthermore, the contribution rate of slope to Quercus monimotricha scrub is 19.2%, which cannot be disregarded. (2) Under future climate scenarios, the total suitable habitats of the four subalpine shrublands show an expanding trend. However, the highly suitable areas of three shrublands (Rhododendron flavidum scrub, Quercus monimotricha scrub, and Pinus yunnanensis var. pygmaea scrub) show a contracting trend under the high-carbon-emission scenario (SSP585). (3) Driven by global warming, the suitable habitat areas of Rhododendron heliolepis scrub, Rhododendron flavidum scrub, and Pinus yunnanensis var. pygmaea scrub shift toward higher elevations in the northwest, while the distribution of Quercus monimotricha scrub varies under different carbon emission scenarios, with a much smaller shift range than the other three scrubs. Our study contributes valuable insights into the spatiotemporal dynamics of subalpine shrublands in China under climate change, providing scientific guidance for biodiversity conservation and ecosystem restoration.
Full article
(This article belongs to the Section Forest Meteorology and Climate Change)
►▼
Show Figures

Figure 1
Journal Menu
► ▼ Journal Menu-
- Forests Home
- Aims & Scope
- Editorial Board
- Reviewer Board
- Topical Advisory Panel
- Instructions for Authors
- Special Issues
- Topics
- Sections & Collections
- Article Processing Charge
- Indexing & Archiving
- Editor’s Choice Articles
- Most Cited & Viewed
- Journal Statistics
- Journal History
- Journal Awards
- Conferences
- Editorial Office
Journal Browser
► ▼ Journal BrowserHighly Accessed Articles
Latest Books
E-Mail Alert
News
Topics
Topic in
Biology, Ecologies, Forests, Microorganisms, Plants
Litter Decompositions: From Individuals to Ecosystems
Topic Editors: Wen Zhou, Guihua LiuDeadline: 30 May 2025
Topic in
Environments, Forests, IJMS, Molecules, IJERPH
Molecules We Breathe: Volatile Phytocompounds for Forest Medicine
Topic Editors: Giovanni N. Roviello, Francesco MeneguzzoDeadline: 11 June 2025
Topic in
Buildings, Forests, Land, Remote Sensing, Smart Cities, Sustainability, Atmosphere
Climate Change and Environmental Sustainability, 4th Edition
Topic Editors: Baojie He, Ali Cheshmehzangi, Shady Attia, Zhengxuan LiuDeadline: 1 July 2025
Topic in
Agriculture, Agronomy, Forests, Plants, Stresses
The Effect of Climate Change on Crops and Natural Ecosystems, 2nd Volume
Topic Editors: Arnd Jürgen Kuhn, Giuseppe FenuDeadline: 31 July 2025
Conferences
Special Issues
Special Issue in
Forests
Forest Soil Erosion in Karst Areas: Patterns, Processes and Mechanisms
Guest Editors: Youjin Yan, Quanhou Dai, Fengling GanDeadline: 10 April 2025
Special Issue in
Forests
Structural Characteristics and Physical Properties of Wood
Guest Editors: Jose Antonio Balmori, Jorge Manuel BrancoDeadline: 12 April 2025
Special Issue in
Forests
Addressing Forest Ergonomics Issues: Laborers and Working Conditions
Guest Editors: Matija Landekić, Marin BačićDeadline: 15 April 2025
Special Issue in
Forests
Advance in Pine Wilt Disease
Guest Editors: Luís Bonifácio, Edmundo SousaDeadline: 15 April 2025
Topical Collections
Topical Collection in
Forests
Forests Carbon Fluxes and Sequestration
Collection Editor: Mark Harmon
Topical Collection in
Forests
Forest Sustainable Management in Europe
Collection Editor: Ignacio Diaz-Maroto
Topical Collection in
Forests
Historical Wood: Structure, Properties and Conservation
Collection Editor: Magdalena Broda
Topical Collection in
Forests
Reviews and Meta-Analyses in Forest Meteorology and Climate Change
Collection Editors: Giacomo Alessandro Gerosa, Riccardo Marzuoli



